全球速卖通平台规则(卖家规则)
更新时间:2017-8-10
第一章 概述
1.1 阿里巴巴致力于促进开放、透明、分享、责任的新商业文明,为维护和优化全球速卖通平台(www.aliexpress.com)的经营秩序,更好地保障全球速卖通广大用户的合法权益,制定本全球速卖通平台规则(卖家规则)(以下简称“速卖通规则”或“本规则”)。本规则将只适用于速卖通卖家。本规则为阿里巴巴与卖家的补充协议,补充网站使用协议、阿里巴巴线上交易服务协议及其他有关网站规则和政策等(以下统称“网站规则”)。
1.2 本速卖通规则会对全球速卖通用户增加基本义务或限制基本权利。
1.3 全球速卖通有权根据网站规则(包括本速卖通规则)认定卖家是否违规,并严格依照网站规则给予处罚。
1.4 全球速卖通有权随时变更本规则并在网站上予以公告。若卖家不同意相关变更,应立即停止使用全球速卖通平台的相关服务或产品。
第二章 定义
2.1 全球速卖通,根据上下文的内容指域名为www.aliexpress.com的网络交易平台,或运营全球速卖通平台的阿里巴巴;阿里巴巴包括阿里巴巴(中国)网络技术有限公司、Alibaba.com Singapore E-Commerce Private Limited(阿里巴巴新加坡电子商务有限公司)及其关联公司,阿里巴巴(中国)网络技术有限公司为全球速卖通平台提供技术支持;全球速卖通网络交易平台亦简称“速卖通”。
2.2 用户,指全球速卖通各项服务的使用者。不分是否注册,只要在使用全球速卖通提供的服务,包含浏览速卖通的网页,均为速卖通的用户。
2.3 会员,指已在全球速卖通完成注册流程的用户,每个账户对应唯一的会员ID。
2.4 买家,指在全球速卖通平台上浏览或购买商品的用户。
2.5 卖家,指在全球速卖通平台上可使用发布商品功能的会员。
2.6 除特别说明外,本规则下任何时间期限中的日、月均指自然日、自然月。
2.7 其它名词在其他章节中有定义的,则按在各章节中的定义进行解释。
第三章 卖家基本义务
3.1 卖家在全球速卖通平台上的任何行为,应同时遵守与阿里巴巴发布的各项网站规则。
3.2 卖家应遵守国家法律、行政法规、部门规章等规范性文件。对任何涉嫌违反国家法律、行政法规、部门规章的行为,本规则已有规定的,适用本规则;本规则尚无规定的,全球速卖通有权酌情处理。但全球速卖通对卖家的处理不免除其应尽的法律责任。
3.3 作为交易市场的卖方,卖家用户有义务了解并熟悉交易过程中的买家市场规定,配合买家完成交易。
3.4 禁止发布禁限售的商品信息,详见全球速卖通禁限售商品目录。
3.5 卖家应尊重他人的知识产权,速卖通平台严禁卖家未经授权发布、销售涉及侵犯第三方知识产权权利的商品,详见全球速卖通知识产权规则。
3.6 卖家应恪守诚信经营原则,如及时履行订单要求,兑现服务承诺等,不得出现虚假交易、虚假发货、货不对版等不诚信行为,详见交易类规则。
3.7 卖家应履行商品如实描述义务,卖家在商品描述页面、店铺页面、贸易通等所有全球速卖通提供的渠道中,应当对商品的基本属性、成色、瑕疵等必须说明的信息进行真实、完整的描述。
3.8 卖家应保证其出售的商品在合理期限内可以正常使用,包括商品不存在危及人身财产安全的不合理危险、具备商品应当具备的使用性能、符合商品或其包装上注明采用的标准等。
3.9 卖家不遵守以上基本义务,全球速卖通保留处罚的权利,影响恶劣者全球速卖通将直接清退卖家。
第四章 交易
4.1.1 卖家在速卖通所使用的邮箱、速卖通店铺名中不得包含违反国家法律法规、涉嫌侵犯他人权利或干扰全球速卖通运营秩序等相关信息。
4.1.2 除非全球速卖通事先同意,只有中国大陆的卖家才可在速卖通注册卖家账户。中国大陆卖家不得利用虚假信息在速卖通注册海外买家帐户,如速卖通有合理依据怀疑中国大陆卖家利用虚假信息在速卖通注册海外买家帐户,速卖通有权关闭买家会员账户,对于卖家,速卖通亦有权根据违规行为进行处罚。
4.1.3
1)账户主动退出或被准出速卖通平台不再经营的,平台将对店铺执行释放(包括但不限于收回站内信、已完结订单留言功能及店铺首页功能等),若账户在平台不经营时间超过一年,平台保留关闭账号的权利。
2)全球速卖通有权终止、收回未通过身份认证或连续一年未登录速卖通或TradeManager的账户。
4.1.4 用户在全球速卖通的帐户因严重违规被关闭,不得再重新注册帐户;如被发现重新注册了账号,速卖通将关闭该会员账户。
4.1.5 用户在速卖通所注册使用的邮箱必须是注册人本人的邮箱,速卖通有权对该邮箱进行验证。
4.1.6 全球速卖通的会员ID是系统自动分配,不能修改。
4.1.7 若卖家已通过认证(支付宝实名认证、身份证认证或速卖通要求的其他认证),则不论其速卖通账户状态开通与否,不得个人身份信息取消绑定。
4.1.8 通过企业认证的会员仅能拥有六个可出售商品的速卖通账户(速卖通账户所指为主账户)(特殊情况除外)。 选择了企业认证,决定速卖通店铺性质为企业,并确定该速卖通账户的权责承担主体。仅当有法律明文规定、司法裁定或经速卖通同意,否则,不得以任何方式转让、出租或出借会员账户;如有相关行为的,由此产生的一切责任均由会员自行承担,并且速卖通有权关闭该等速卖通账户。
4.1.9 中国供应商付费会员若在Alibaba.com平台因严重违规被关闭账户,全球速卖通平台的相关服务或产品也将同时停止使用。
4.2.1 卖家会员将其账户与通过实名认证的支付宝账户绑定速卖通提供的认证方式,提供真实有效的姓名地址或营业执照等信息,方可在速卖通经营。
4.2.2 卖家会员账户通过企业实名认证和收款帐户设置,完成经营大类准入缴费并通过类目商标资质申请方可发布对应商标商品,发布商品后,自动开通店铺。
4.2.3 开店入驻限制
1)一个店铺内在线商品数量上限3000个;特殊类目(Special Category)下每个类目商品数量有上限(具体以卖家后台产品发布端为准)。后续平台将根据业务情况适时调整,具体以平台通知为准。
2)品牌入驻限制
(一) 与速卖通已有的品牌、频道、业务、类目等相同或近似;
(二) 包含行业名称或通用名称或行业热搜词的品牌;
(三) 包含知名人士、地名的品牌;
(四) 与知名品牌相同或近似的品牌。
(五) 纯图形商标不接受;
3)终止品牌在速卖通经营的规则
(一) 该品牌商品由不具备生产资质的生产商生产的,不符合国家、地方、行业、企业强制性标准;
(二) 该品牌经判定对他人商标、商品名称、包装和装潢、企业名称、产品质量标志等构成仿冒或容易造成消费者混淆、误认的。
(三) 该品牌经营期间严重影响消费者体验的包括但不限于品牌经营者存在严重售假、产生严重售后投诉,平台保留清退该品牌及品牌经营权限的权利。
4)同一企业主体经营大类开店数量限制
(一) 售假、资质造假等被速卖通清退的,永久限制入驻;
(二) 在经营期间由于”服务指标”考核不达标被清退或中途退出经营大类,在同一年度内将无法再次申请加入该经营大类。
5)同一企业主体开多家速卖通店铺限制:
(一) 产品重合度:店铺间经营的商品不可重复铺货(国家分站除外),若核查到重复铺货严重,平台有权对店铺进行相关处置,甚至关闭经营权限;
(二) 一个企业在一个经营大类下只允许开3家店铺(特殊情况除外);
6)账号重新入驻速卖通限制:
(一) 售假、资质造假等被速卖通清退的,永久限制入驻;
(二) 在经营期间由于“服务指标”考核不达标被清退或中途退出经营大类的,在同一年度内将无法再次申请加入该经营大类。
4.2.4 实时划扣交易佣金
商家在速卖通经营需要按照其订单销售额的一定百分比交纳佣金。
速卖通各类目交易佣金标准不同,部分类目为订单金额的8%,部分类目为订单金额的5%。详见各类目佣金比例见下表(该标准不包括俄罗斯本对本业务)。同时,速卖通将根据行业发展动态等情况不定期调整佣金比例,届时将以网站公告或站内信方式通知您,您可关注后续的规则更新。
4.3.1买家付款超时:自买家下订单起的20天内,买家未付款或者付款未到账的,订单超时关闭。
4.3.2买家取消订单:自买家付款成功之时起到卖家发货前买家可申请取消订单。
买家申请取消订单后,卖家可以与买家进行协商,如果卖家同意取消订单,则订单关闭货款全额退还给买家;
如果卖家不同意取消订单并已完成发货,则订单继续;
如果卖家不做任何操作直至发货超时,则订单关闭货款全额退还给买家;
如果卖家对订单部分发货,并且在发货期内没有将订单全部发货完成,则订单关闭货款全额退还给买家。
4.3.3卖家发货超时:自买家付款成功之时起至备货期间内,如果卖家无法及时发货,可以与买家协商由买家提交延长卖家备货期的申请,卖家需在协商期限内发货;如果卖家在备货期内没有完成全部发货,则订单发货超时关闭,货款全额退还给买家。
4.3.4买家确认收货超时:自卖家声明全部发货之时起,买家须在卖家承诺的运达时间内确认收货(如卖家承诺的运达时间小于平台的默认值则以平台默认值为准),期间卖家应与买家及时沟通收货情况;如果与买家沟通确实一直未收到货物,可以由卖家延长买家收货时间;如果买家一直未确认收货且未申请退款的,则该订单买家确认收货超时并视为交易完成。
4.3.5 买家申请退款:自卖家声明全部发货后,如卖家承诺的运达时间小于5天则在卖家发货后买家就可以申请退款,如卖家承诺的运达时间大于等于5天则在卖家发货后的10天后买家可以申请退款。 详见第4.5节 – 纠纷
4.4.1 卖家须按照如下的物流政策选择发货的物流方式:
1)俄罗斯
订单实际支付金额>5美金的订单:允许使用标准类、快速类物流服务,不可使用经济类物流服务(即无挂号平邮)及简易类物流服务发货;
订单实际支付金额≤5美金的订单:允许使用线上简易类物流服务、标准类和快速类物流服务,不可使用经济类物流服务(即无挂号平邮)及线下简易类物流服务发货;
2)西班牙
订单实际支付金额>5美金的订单:允许使用标准类物流服务中的 “AliExpress无忧物流-标准” (特殊类目商品除外)及快速类物流服务,其他标准类、简易类物流服务及经济类物流服务不可使用;
订单实际支付金额>2美金且≤5美金的订单:允许使用线上简易类物流服务、标准类和快速类物流服务,不可使用经济类物流服务(即无挂号平邮)及线下简易类物流服务发货;
订单实际支付金额≤2美金的订单: 允许使用线上经济物流服务的“中外运西邮经济小包”、线上简易类物流服务、标准类物流服务及快速类物流服务,线下简易类物流服务及线下经济类物流服务不可使用。
3)美国
订单实际支付金额>5美金的订单:允许使用标准类物流服务中的的“E邮宝”、“AliExpress无忧物流-标准”(特殊类目商品除外)及快速类物流服务,其他标准类物流服务及经济类物流服务不可使用;
订单实际支付金额≤5美金的订单: 允许使用标准类、快速类物流服务及线上经济类物流服务,线下经济类物流服务(即无挂号平邮)不可使用。
4)法国,荷兰,智利
订单实际支付金额>5美金的订单:允许使用标准类物流服务中的 “AliExpress无忧物流-标准” (特殊类目商品除外)及快速类物流服务,其他标准类及经济类物流服务不可使用;
订单实际支付金额≤5美金的订单: 允许使用线上经济物流服务、标准类及快速类物流服务,线下经济类物流服务不可使用。
5)巴西,乌克兰,白俄罗斯
所有订单不可使用经济类物流服务发货。
6)除俄罗斯、美国、西班牙、法国,荷兰,智利、巴西、乌克兰、白俄罗斯之外的其他国家
订单实际支付金额>5美金的订单:允许使用标准类及快速类物流服务,经济类物流服务不可使用;
订单实际支付金额≤5美金的订单: 允许使用标准类、快速类物流服务及线上经济类物流服务,线下经济类物流服务不可使用。
详情见以下表格:
注:
-海外仓发货不在此次物流政策调整范围内
-经济/简易/标准/快速类物流服务列表 链接
-特殊类目
美国E邮宝 链接
无忧物流(仅限于西班牙、法国、智利、荷兰的无忧物流)链接
4.4.2 卖家发货所选用的物流方式必须是买家所选择的物流方式,未经买家同意,不得无故更改物流方式。
4.4.3 卖家填写发货通知时,所填写的运单号必须真实并可查询。
更多FAQ 请点击
4.5.1 卖家发货并填写发货通知后,买家如果没有收到货物或者对收到的货物不满意,可以在卖家全部发货10天后申请退款(若卖家设置的限时达时间小于5天则买家可以在卖家全部发货后立即申请退款),买家提交退款申请时纠纷即生成。
4.5.2 当买家提交或修改纠纷后,卖家必须在5天内“接受”或“拒绝”买家的退款申请,否则订单将根据买家提出的退款金额执行。
4.5.3 如果买卖双方协商达成一致,则按照双方达成的退款协议进行操作;如果无法达成一致,则提交至速卖通进行裁决。
(一) 买家提交纠纷后,双方有7天的协商期,纠纷小二会在7天内(包含第7天)介入处理;
(二)若买家提起的退款申请原因是“未收到货-货物在途”,则系统会在限时达到达后自动提交速卖通进行裁决。
4.5.4 为提高买家体验和对全球速卖通平台及平台卖家的信心,全球速卖通鼓励卖家积极与买家协商;协商不一致的情况,纠纷小二主动介入给出方案解决(纠纷小二介入后,买卖家还是可以协商)。
4.5.5 如买卖双方达成退款协议且买家同意退货的,买家应在达成退款协议后10天内完成退货发货并填写发货通知,全球速卖通将按以下情形处理:
(一)买家未在10天内填写发货通知,则结束退款流程并交易完成;
(二)买家在10天内填写发货通知且卖家30天内确认收货,速卖通根据退款协议执行;
(三)买家在10天内填写发货通知,30天内卖家未确认收货且卖家未提出纠纷的,速卖通根据退款协议执行;
(四)在买家退货并填写退货信息后的30天内,若卖家未收到退货或收到的货物货不对版,卖家也可以提交到速卖通进行纠纷裁决。
4.6.1 全球速卖通平台的评价分为信用评价及卖家分项评分两类。如图:
信用评价,是指交易的买卖双方在订单交易结束后对对方信用状况的评价;信用评价包括五分制评分和评论两部分。 卖家分项评分,是指买家在订单交易结束后以匿名的方式对卖家在交易中提供的商品描述的准确性(Item as described)、 沟通质量及回应速度(Communication)、物品运送时间合理性(Shipping speed)三方面服务作出的评价,是买家对卖家的单向评分。 信用评价买卖双方均可以进行互评,但卖家分项评分只能由买家对卖家作出。
4.6.2 所有卖家全部发货的订单,在交易结束30天内买卖双方均可评价。
4.6.3 对于信用评价,买家评价即生效;双方都未给出评价,则该订单不会有任何记录;
4.6.4商品/商家好评率(Positive Feedback Ratings)和商家信用积分(Feedback Score)的计算:
(一)相同买家在同一个自然旬(自然旬即为每月1-10号,11-20号,21-31号)内对同一个卖家只做出一个评价的,该买家订单的评价星级则为当笔评价的星级(自然旬统计的是美国时间);
(二)相同买家在同一个自然旬(自然旬即为每月1-10号,11-20号,21-31号)内对同一个卖家做出多个评价,按照评价类型(好评、中评、差评)分别汇总计算,即好中差评数都只各计一次(包括1个订单里有多个产品的情况);
(三)在卖家分项评分中,同一买家在一个自然旬内(自然旬即为每月1-10号,11-20号,21-31号)对同一卖家的商品描述的准确性、沟通质量及回应速度、物品运送时间合理性三项中某一项的多次评分只算一个,该买家在该自然旬对某一项的评分计算方法如下:平均评分=买家对该分项评分总和/评价次数(四舍五入)
(四)以下3种情况不论买家留差评或好评,仅展示留评内容,都不计算好评率及评价积分
(1)成交金额低于5美元的订单。(成交金额明确为买家支付金额减去售中的退款金额,不包括售后退款情况);
(2)买家提起未收到货纠纷,或纠纷中包含退货情况,且买家在纠纷上升到仲裁前未主动取消。
(3)运费补差价、赠品、定金、结账专用链、预售品等特殊商品(简称“黑五类”)的评价。
除以上情况之外的评价,都会正常计算商品/商家好评率和商家信用积分。不论订单金额,都统一为:好评+1,中评0,差评-1。
(五)卖家所得到的信用评价积分决定了卖家店铺的信用等级标志,具体标志及对应的积分如下:
4.6.5 评价档案包括近期评价摘要(会员公司名、近6个月好评率、近6个月评价数量、信用度和会员起始日期),评价历史(过去1个月、3个月、6个月、12个月及历史累计的时间跨度内的好评率、中评率、差评率、评价数量和平均星级等指标)和评价记录(会员得到的所有评价记录、给出的所有评价记录以及在指定时间段内的指定评价记录)。
好评率=6个月内好评数量/(6个月内好评数量+6个月内差评数量)
差评率=6个月内差评数量/(6个月内好评数量+6个月内差评数量)
平均星级=所有评价的星级总分/评价数量
卖家分项评分中各单项平均评分=买家对该分项评分总和/评价次数(四舍五入)
4.6.6 对于信用评价,买卖双方可以针对自己收到的差评进行回复解释。
4.6.7 速卖通有权删除评价内容中包括人身攻击或者其他不适当的言论的评价。若买家信用评价被删除,则对应的卖家分项评分也随之被删除。
4.6.8 速卖通保留变更信用评价体系包括评价方法,评价率计算方法,各种评价率等的权利。
为确保速卖通平台交易安全,保障买卖双方合法权益,就通过速卖通平台进行交易产生的货款,速卖通及其关联公司根据相关协议及规则,有权根据买家指令、风险因素及其他实际情况决定相应放款时间及放款规则。
(一) 放款时间
1. 速卖通根据卖家的综合经营情况(例如好评率、拒付率、退款率等)评估订单放款时间 :
a) 在发货后的一定期间内进行放款,最快放款时间为发货3天后;
b) 买家保护期结束后放款;
c) 账号关闭的,且不存在任何违规违约情形的,在发货后180天放款。
2. 如速卖通依据合理相信判断订单或卖家存在纠纷、拒付、欺诈等风险的,速卖通有权视具体情况延迟放款周期,并对订单款项进行处理。
(二) 放款方式
说明:
商业快递:包括UPS, DHL, FedEx, TNT, 顺丰。
物流妥投:指运单号物流信息显示货物已被签收,且签收信息与订单信息相吻合,以平台系统核实到的物流妥投记录为准。
1、并非每笔订单均可获在发货后或交易结束前放款,如果该笔订单有异常或疑似异常(或存在平台认为不适合予以特别放款情形的),平台有权拒绝放款;
2、 对于速卖通评估符合条件,可在发货后或者交易结束前获得提前放款的卖家,应该严格遵守《速卖通平台放款政策特别约定》及平台规则;如果卖家有如下异常行为或状态,平台将取消卖家相关资格:
a) 不再符合卖家综合经营情况评估指标(纠纷率,退款率,好评率等);
b) 卖家违反平台规定进行交易操作的;
c) 卖家未在规定时间内补足保证金的;
d) 卖家存在其他涉嫌违反《承诺函》、协议或平台规则的行为等。
3、 对于速卖通评估符合条件,可在发货后或者交易结束前获得提前放款的卖家。卖家授权速卖通及Alipay Singapore E-Commerce Private Limited在卖家国际支付宝账户冻结一定数额的“放款保证金“,平台有权根据卖家的经营状况对保证金额度进行调整。
a)因交易纠纷导致卖家需要退还买家货款,或速卖通代为向买家垫付(有权但没有义务)相应资金,或因卖家原因造成买家、速卖通或其他第三方损失的,有权对卖家支付宝国际账户中的资金进行划扣,不足赔付部分,放款保证金将被直接划扣用于支付该等资金或赔付;仍不足赔付的,速卖通有权继续向卖家追讨。
b) 经速卖通评估,不再符合发货后或交易结束前获得提前放款条件的卖家,放款保证金将在速卖通平台通知取消之日起6个月后退还;期间若因卖家原因导致买家、平台或其他第三方损失的或产生退款、垫付的,速卖通有权将放款保证金划扣以补偿损失,并将剩余部分于6个月期限届满后退还卖家;不足部分,速卖通有权对卖家支付宝国际账户中的资金进行划扣,仍不足赔付的,速卖通有权继续向卖家追讨。
4.8.1 产品在速卖通平台搜索页面的排序包含多种因素,主要包括:商品的信息描述质量、商品与买家搜索需求的相关性、商品的交易转化能力、卖家的服务能力、搜索作弊的情况。详见速卖通平台搜索排名规则解析
2015年手机整机类目招商标准
2015年手机整机类目招商与运营标准补充规则
2015年平板电脑类目招商标准
2015年平板电脑类目招商与运营标准补充规则
2015年储存卡类目招商标准
2015年储存卡类目招商与运营标准补充规则
2015年U盘类目招商标准
2015年U盘类目招商与运营标准补充规则
2015年外置机械移动硬盘类目招商标准
2015年运动摄像机类目招商标准
2015年婚纱礼服类目招商标准
2015年电脑组件和硬件类目招商标准
2015年运动鞋类目招商标准
2015年自行车整车类目招商标准
2015年手机配件和零件类目招商标准
2015年孕婴童类目招商标准
第六章 特殊市场
为了促进卖家成长,增加更多的交易机会,在平台定期或不定期组织卖家的促销活动以及卖家自主进行的促销活动中,卖家应当遵守如下规则。
6.1.1 卖家在速卖通平台的交易情况需满足以下条件,才有权申请加入平台组织的促销活动:
(一)有交易记录的卖家,需满足如下条件:
1.好评率>=90%;
2.速卖通平台对特定促销活动设定的其他条件。
备注:上述的“好评率”非固定值,不同类目、特定活动或遇到不可抗力事件影响,会适当进行调整。
(二)无交易记录的卖家:由速卖通平台根据实际活动需求和商品特征制定具体卖家准入标准;
6.1.2 卖家在促销活动中,应该遵守国家法律、法规、政策及速卖通规则,不得发生涉嫌损害消费者、速卖通及任何第三方正当权益,或从事任何涉嫌违反相关法律法规的行为。
6.1.3 卖家在促销活动中发生违规行为的,速卖通平台有权根据违规情节, 禁止或限制卖家参加平台各类活动,情节严重的,速卖通平台有权对卖家帐号进行冻结、关闭或采取其他限制措施。具体规定如下:

对于平台活动和卖家自主促销活动中的卖家的违规行为,全球速卖通有权根据活动细则或具体情况进行违规处理。
6.1.4 卖家在促销活动中的行为如果违反本规则其他规定或其他网站规则,会根据相应规则进行处罚。
6.1.5 全球速卖通保留变更促销活动规则并根据具体促销活动发布单行规则的权利。
6.1.6 卖家因为一些不可抗力的因素(如地震、洪水)等导致无法参加促销活动,若情况属实,平台会根据情况特殊处理。
6.1.7 团购活动规则在遵循促销活动规则基础上,同步需要遵循团购规则。
6.2.1 俄罗斯团购
俄罗斯团购招商总规则
为规范俄罗斯团购活动运营秩序、保障速卖通用户合法权益,依据《ALIBABA.COM Free Membership Agreement》、《全球速卖通平台规则(卖家规则)》等内容(以下合称“速卖通平台规则”或“平台规则”)制定本招商规则(下称“本规则”或“规则)。本规则包括”俄罗斯团购招商标准“及“俄罗斯团购活动规则”。
请您在申请加入俄罗斯团购活动前,认真阅读本规则的所有内容。您申请加入俄罗斯团购活动即表示您已接受了本规则的各项条款约束。您提交报名申请并不表示必然获准加入俄罗斯团购活动,是否成功加入以速卖通平台通知或提供相关服务为准。
速卖通有权根据各行业发展动态、国家相关规定及消费者购买等需求不定期修改及更新本规则,如有任何变更,速卖通将以网站公示的方式进行公告,而不再单独通知您。变更后的规则一经公布即自动生效。
一、俄罗斯团购招商标准
1、俄罗斯团购活动面向二类商家进行招商:
1)俄罗斯团购普通商家(以下简称“普通商家“)
2)俄罗斯团购优质商家(以下简称“优质商家”)
(一)普通商家招商标准
1、商家符合如下条件可申请成为普通商家:
1)截至审核之日,未存在速卖通平台规则中限制参加营销活动的情形;且
2)如商家销售如下行业商品,需同时满足如下条件:
(二)优质商家招商标准
(优质卖家暂停招募) 1、商家符合如下条件可申请成为优质商家:
1)品类要求:服装、3C(包括整机和配件)、家居;
2)店铺近六个月好评率在95%以上(含95%),店铺级别1钻以上(含1钻),DSR4.6以上(含4.6),ODR良好以上(含良好);且
3)截至审核之日,未存在速卖通平台规则中限制参加营销活动的情形;且
4)截止审核之日,提供企业营业执照副本电子版和加盖公章的企业担保函(见论坛链接附件)。
2、符合上述标准的商家可通过专用邮箱(ru_groupbuy@service.alibaba.com)进行报名,填写商家信息表(见论坛链接附件)同时提供如下证明文件:
商家需根据速卖通要求,参加达标测试,商家须提供2个测试商品参与2期团购的测试。如果测试期内的单坑位产出订单数超过1000美金,则视为测试达标。速卖通将根据行业发展等实际情况调整商家的考核指标。
1)参团商品可以没有历史成交记录。
2)最终通过审核的优质商家名单以速卖通俄罗斯团购商家中心(http://seller.aliexpress.com/so/seller-groupbuy-ru.php?spm=0.0.0.0.zsOrNa)公示为准。
二、俄罗斯团购活动规则
(一)通用活动规则
1、商品发布规则
1)商品必须为价格唯一和俄罗斯、乌克兰、白俄罗斯免运费。如果违规,一经发现,速卖通将禁止商家参加团购活动六个月,同时有权根据平台规则对违规行为进行处罚。
2)商家不得发布任何带有虚假折扣、虚假价格的商品,或将有历史销售记录的老产品修改为不同的商品. 如果违规,一经发现,速卖通将禁止商家参加团购活动六个月,同时有权根据平台规则对违规行为进行处罚。
3)商品需满足各行业类目的折扣要求:具体折扣要求以报名后台公布的要求为准。
4)从报名团购活动开始到团购活动结束这段时间之内,参加团购活动产品的团购销售价格需要低于店铺在线售卖价格。如果违规,一经发现,速卖通将禁止商家参加团购活动六个月,同时有权根据平台规则对违规行为进行处罚。
5)商家需同时遵守《全球速卖通平台规则(卖家规则)》,包括但不限于商品发布规则、促销活动规则等。
2.速卖通平台发现或有合理理由怀疑任何卖家提供的相关资料或信息虚假、错误、失效或不完整的,有权取消商家参加俄罗斯团购活动的资格,并根据速卖通平台规则进行处罚。
3.卖家有义务接受速卖通平台对其出售(或将售)商品是否具有合法进货来源作不定期检查,并根据速卖通平台要求提供相应凭证,速卖通有权根据实际情况对商品的合法合规情况进行初步判断并根据有关规则的规定进行任何执行处理。
4.参加俄罗斯团购的商品禁止使用无挂号小包物流(注:速卖通认可的线上物流China Post Ordinary Small Packet Plus“中国邮政平常小包+”除外)。一经发现,速卖通将禁止商家参加所有平台活动六个月,同时有权根据平台规则对违规行为进行处罚。
5.若商家严重违反速卖通平台规则,速卖通有权取消商家参加团购活动资格,并根据评估规则进行处罚。
(二)优质商家特殊活动规则
1.需完成入驻时确认的业绩考核指标;基础考核指标:每周团购活动GMV不得低于4500美金。速卖通将根据行业发展等实际情况调整商家的考核指标;
2.根据行业要求参加各项团购活动;
3.如优质商家发生下列任何一种情形,将被取消优质商家资格:
1)在连续3个月内累计3周未完成业绩目标;
2)因违反任何速卖通平台规则被速卖通处罚,导致停止参加团购活动连续四周或以上的;
3)商家在小二通知后,拒不参加重要团购活动(包含但不限于平台大促和团购专题活动等);
4.优质商家自清退之日起6个月内,不获受理其优质商家申请 友情链接:
俄罗斯首页
团购活动 论坛链接
第七章 违规及处罚规则
7.1.1 违规类型分类
1)平台将违规行为根据违规性质归类分为知识产权禁限售违规 、交易违规及其他、商品信息质量违规、知识产权严重违规四套积分制。四套积分分别扣分、分别累计、处罚分别执行。
知识产权禁限售违规:知识产权侵权一般违规及禁限售等商品发布违法行为;积分累计达48分,账号将执行关闭。
知识产权严重违规:知识产权侵权严重违规行为;侵权严重违规行为实行三次违规成立者关闭账号(侵权情节特别严重者直接关闭账号)
交易违规及其他:交易违规行为及其他平台杜绝的违规行为;积分累计达48分,账号将执行关闭。
商品信息质量违规:搜索作弊等商品发布违规行为;积分累计达12分及12分倍数,账号将执行冻结7天。
2)积分清零逻辑:四套积分的每个违规行为的分数按行为年累计计算,行为年是指每项扣分都会被记365天,比如2013年2月1日12点被扣了6分,这个6分要到2014年2月1号12点才被清零;
包括知识产权侵权、禁限售违规。
7.2.1禁限售规则
(一)禁止发布违禁商品信息
速卖通平台禁止发布违禁商品信息, 详见《全球速卖通禁限售违禁信息列表》
(二)禁止发布限售商品信息
限售商品,指发布商品前需取得商品销售的前置审批、凭证经营、或授权经营等许可证明,否则不允许发布。
限售商品 详见《全球速卖通禁限售违禁信息列表》。
(三)禁止发布不适宜速递的商品信息
速卖通平台不支持不适宜速递的商品信息,相关商品 详见《全球速卖通禁限售违禁信息列表》。
7.2.2禁限售处罚
(一)禁限售商品信息发布
7.2.3 知识产权规则
在全球速卖通平台,严禁用户未经授权发布、销售涉及第三方知识产权的商品。 点此进入速卖通知识产权专区
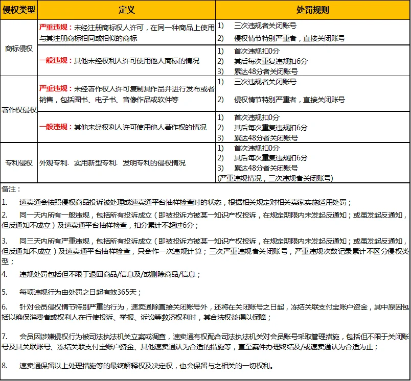
知识产权侵权行为包括但不局限于以下三类:
|
侵权行为类型
|
定义 |
|---|---|
|
商标侵权
|
未经商标权人的许可,在商标权核定的同一或类似的商品上使用与核准注册的商标相同或相近的商标的行为,以及其它法律规定的损害商标权人合法权益的行为。 |
|
专利侵权
|
未经专利权人许可,以生产经营为目的,实施了依法受保护的有效专利的违法行为。 |
|
著作权侵权
|
未经著作权人同意,又无法律上的依据,使用他人作品或行使著作权人专有权的行为,以及其它法律规定的损害著作权人合法权益的行为。 |
知识产权管理规则:
备注:
1)限制发布商品,指禁止全球速卖通会员发布新商品及编辑的处罚措施;
2)冻结账户,指下架店铺内所有出售中的商品,限制发布商品的处罚措施;
3)关闭账户,指删除速卖通会员的账户,下架店铺内所有出售中的商品,禁止发布商品,并禁止创建店铺的处罚措施;
7.3.1交易违规行为
1) 虚假发货:指在规定的发货期内,卖家填写的货运单号无效或虽然有效但与订单交易明显无关, 误导买家或全球速卖通平台的行为。例如:为了规避成交不卖处罚填写无效货运单号或明显与订单交易无关的货运单号等。
虚假发货行为根据严重程度,分为虚假发货一般违规、严重违规及特别严重违规。
虚假发货严重违规行为包括但不限于以下情况:虚假发货订单金额较大;买卖双方恶意串通,在没有真实订单交易的情况下,通过虚假发货的违规行为误导全球速卖通平台放款;多次发生虚假发货一般违规行为。 点击查看《全球速卖通“虚假发货”规则》。
2) 信用及销量炒作:指通过不正当方式提高或者试图提高账户信用积分或商品销量,妨害买家高效购物权益的行为。 点击查看《全球速卖通”信用及销量炒作”规则》
3) 诱导提前收货:指卖家诱导买家在未收到货的情况下提前确认收货。点击查看《全球速卖通”诱导提前收货”规则》
4) 严重货不对版:商品与达成交易时卖家对商品的描述或承诺在类别,参数,材质,规格等方面不相符。
严重“货不对版”行为包括但不限于以下情况:
a.寄送空包裹给买家;
b.订单产品为电子存储类设备,产品容量与产品描述或承诺严重不符;
c.订单产品为电脑类产品硬件,产品配置与产品描述或承诺严重不符;
d.订单产品和寄送产品非同类商品且价值相差巨大。
5) 恶意骚扰:指卖家采取恶劣手段骚扰会员,妨害他人合法权益的行为,如要求买家给好评或者因纠纷等原因谩骂买家; 包括但不限于通过电话、短信、阿里旺旺、邮件等方式频繁联系他人,影响他人正常生活的行为。 点击查看《全球速卖通“恶意骚扰”规则》
6) 不法获利:指卖家违反速卖通规则,涉嫌侵犯他人或平台财产权或其他合法权益的行为。包括但不限于以下情形: (1)卖家通过发布或提供大量虚假的或与承诺严重不符的商品、服务或物流信息骗取交易款项的;
(2)交易中诱导交易对方违背速卖通正常交易流程操作并获得不正当利益的;
(3)发送钓鱼链接或木马病毒信息用于骗取他人财物的;
(4)利用非法手段骗取平台coupon、保证金、平台赔付基金等款项的;
(5)假借速卖通及其关联公司工作人员或速卖通店铺客服名义行骗的;
(6)通过第三方账户实施诈骗行为骗取他人财物的;
(7)卖家违反速卖通规则,通过其他方式非法获利的。
点击查看《全球速卖通“不法获利”规则》
7) 严重扰乱平台秩序:指干扰平台管理,严重扰乱平台秩序,损害其他用户或平台的合法权益的行为。包括但不限于以下情形:
(1)恶意规避平台规则或监管措施的行为;
(2)通过恶意违规等方式干扰其他用户正常交易的行为;
(3)对买家购物过程带来了严重的不良体验,对速卖通平台的商业环境造成了恶劣影响的行为;
(4)其他严重扰乱平台秩序的行为。
点击查看《全球速卖通“严重扰乱平台秩序”规则》
8) 不正当竞争:包含:1.不当使用他人权利: a、卖家在所发布的商品信息或所使用的店铺名、域名等中不当使用他人的店铺名或域名等; b、卖家所发布的商品信息或所使用的其他信息造成消费者误认、混淆; 2、卖家通过自身或利用其他会员账户对其他卖家进行恶意下单、恶意评价、恶意投诉的行为,影响其他卖家声誉与正常经营。 点击查看全球速卖通“不正当竞争”处罚规则
9)违背承诺:指卖家未按照承诺向买家提供服务,损害买家正当权益的行为。点击查看全球速卖通“违背承诺”处罚规则
10)诱导提前收货:指卖家诱导买家在未收到货的情况下提前确认收货。 指卖家违反速卖通规则,涉嫌侵犯他人财产权或其他合法权益的行为。包括但不限于: 卖家在交易中诱导买家违背速卖通正常交易流程操作获得不正当利益的; 点击查看全球速卖通“诱导提前收货”处罚规则
11)引导线下交易:指卖家诱导买家进行线下交易的行为,损害买家和平台的正当利益。
12)店铺严重恶意超低价:指卖家发布大量以较大偏离正常销售价格的低价发布商品,在默认和价格排序时,吸引买家注意,骗取曝光和订单,店铺内大量商品存在低价发布行为,造成恶劣影响。
7.3.2 交易违规处罚
|
违规行为类型
|
处罚方式 | ||
|---|---|---|---|
|
虚假发货
|
虚假发货一般违规:2分/次 虚假发货严重违规:12分/次 (说明:速卖通平台将根据卖家违规行为情节特别严重的将进行扣除48分的判定。同时,被平台认定为虚假发货的,不论是虚假发货一般违规或是严重违规,平台将立即关闭该笔订单,并将订单款项退还买家,由此导致的责任由卖家承担。) |
||
|
信用及销量炒作
|
1.对于被平台认定为构成信用及销量炒作行为的卖家,平台将删除其违规信用积分及销量记录,对信用及销量炒作行为涉及的订单进行退款操作,并根据其违规行为的严重程度,分别给予一般:6分/次;中等:12分/次;严重:24分/次;特别严重:48分/次; 2.对于第二次被平台认定为构成严重信用及销量炒作行为的卖家,平台一律作清退处理。 |
||
|
诱导提前收货
|
一般违规:2分/次;严重违规:12分/次,性质特别严重的,给予账户直接扣48分或清退; | ||
|
严重货不对版
|
1.被判定特别严重货不对版,直接扣除48分或直接关闭账户; 2.货不对版一般行为,一般:2分/次;严重:12分/次 (说明:速卖通平台将根据卖家违规行为情节严重程度进行直接扣除48分或关闭账户的判定) |
||
|
恶意骚扰
|
一般:2分/次;严重:12分/次;情节特别严重的,48分/次 | ||
|
不法获利
|
48分/次或直接清退 | ||
|
严重扰乱平台秩序
|
一般:2分/次;严重:12分/次;情节特别严重的,48分/次 | ||
|
不正当竞争
|
不正当竞争一般违规:1分/次,限期整改 不正当竞争严重违规:3分/次;情节特别严重的,48分/次 |
||
|
违背承诺
|
违背承诺一般违规:1分/次,对应商品下架处理 违背承诺严重违规:3分/次;情节特别严重的,48分/次 |
||
|
严重店铺超低价
|
一般违规:2分/次;严重违规:12分/次,性质特别严重的,给予账户直接扣48分或清退; | ||
|
引导线下交易
|
一般违规:2分/次;严重违规:12分/次,性质特别严重的,给予账户直接扣48分或清退; | ||
搜索作弊、商家图片盗用投诉等商品发布违规行为
7.4.1 搜索作弊 ( 点击查看:《搜索作弊案例解析》)
1.类目错放:指商品实际类别与发布商品所选择的类目不一致。
2.属性错选:用户发布商品时,类目选择正确,但选择的属性与商品的实际属性不一致的情形。
3.标题堆砌:指在商品标题中出现关键词使用多次的行为。
4. 黑五类商品错放:指订单链接等处设置的运费低于实际收取的运费的行为。
5.标题类目不符:指商品类目或者标题中部分关键词与实际销售产品不相符。
6.计量单位作弊:指发布商品时,将计量单位设置成与商品常规销售方式明显不符的单位;或将标题、描述里的包装物亦作销售数量计算,并将产品价格平摊到包装物上,误导买家的行为。
7.商品超低价:指卖家以较大偏离正常销售价格的低价发布商品,在默认和价格排序时,吸引买家注意,骗取曝光;
8.商品超高价:指卖家以较大偏离正常销售价格的高价发布商品,在默认和价格排序时,吸引买家注意,骗取曝光;
9.SKU作弊:指卖家以刻意规避商品SKU设置规则,滥用商品属性(如套餐,配件等)设置过低或者不真实的价格,使商品排序靠前(如价格排序)的行为;或者在同一个商品的属性选择区放置不同商品的行为
10.运费不符:指卖家在标题及运费模板等处设置的运费低于实际收取的运费的行为。
11.更换商品: 指通过对原有商品的标题、价格、图片、类目、详情等信息的修改发布其他商品(含产品的更新换代,新产品应选择重新发布),对买家的购买造成误导;但如修改只涉及对原有产品信息的补充、更正,而不涉及产品更换,则不视为“更换产品”的行为。
12.信用及销量炒作: 指通过非正常交易手段提高商品销量及信用的行为,借此以获得更高的曝光,对正常经营的卖家造成不正当竞争,同时也对海外买家选购产生误导, 严重扰乱市场秩序。
13.重复铺货: 不同商品之间须在标题,价格,图片,属性,详细描述等字段上有明显差异。如:图片不一样,而商品标题、属性、价格、详细描述等字段雷同,也视为重复铺货。如果需要对某些商品设置不同的打包方式,发布数量不得超过3个,超出部分的商品则视为重复铺货。同一卖家(包括拥有或实际控制的在速卖通网站上的账户),每件产品只允许发布一条在线商品,否则视为违反重复铺货的政策。
14.描述不符: 指标题,图片,属性,详细描述等信息之间明显不符。
7.4.2 其他商品发布违规
1.留有联系信息或广告商品
任何字段或图片中禁止出现联系方式,如邮箱、微信、手机号、QQ、MSN、SKYPE等;如以宣传店铺或商品为目的,发布带有广告性质(包括但不限于在商品标题、图片、详细描述信息中等留有联系信息或非速卖通的第三方链接等)的信息,吸引买家访问,而信息中商品描述不详或无实际商品,在任何描述中禁止出现非速卖通平台的网站链接。
2.其他不当发布行为
在商品、店铺标题、描述中带有攻击性、亵渎性、虚假等违法或有违道德的文字图片,或信息内容与所发布的商品不相关或带有诱导性或其他不恰当语言,如:
1)发布中文信息;
2)信息类型设置错误:如求购与销售信息混淆;
3)非商业信息:如单纯的工厂、车间展示、求职、征婚、投诉、求医等;
4)不当使用第三方软件发布商品。
5)其他通过虚假、恶意规避的方式不当发布的行为
3.商家图片盗用
摄影作品侵权,简称盗图,一般指未经允许将他人的摄影作品作为自己的产品图片等进行展示 查看详细信息。扣分6分/次,首次不扣分;首次5天内算一次;其后一天内若有多次成立扣一次分。时间以投诉结案时间为准。
4.商家水印图盗用投诉
卖家在所发布的商品信息或所使用的店铺名、域名等中不当使用他人水印图等或卖家所发布的商品信息或所使用的其他信息造成消费者误认、混淆;扣分6分/次,首次投诉不扣分;首次投诉5天内算一次;其后一天内若有多次投诉成立扣一次分。时间以投诉结案时间为准。
5.发布非约定商品的规则
发布非约定商品(俗称挂A卖B),是指卖家通过速卖通平台发布或出售未经速卖通许可的品牌的商品。在速卖通平台发布任何品牌产品信息,都需要点击这里进行品牌资质申请及审核后,方可发布。
发布非约定商品包括但不限于以下具体情形:
1) 卖家未完成A品牌的商标资质申请,但却规避发布和售卖A品牌;
2) 卖家仅申请了A品牌,实际发布或售卖A和B或C品牌或non-brand(如果申请了A品牌,请发布和售卖A品牌商品);
3) 卖家仅申请了A品牌,实际发布或售卖B品牌;
点击查看规则
7.4.3 商品发布违规处罚
(一)搜索作弊![]()
|
违规行为类型
|
处罚方式 | |
|---|---|---|
|
类目错放
|
1、 违规商品给予搜索排名靠后或下架删除的处罚 2、 系统核查到搜索作弊商品将在产品管理-商品诊断中展示,请卖家关注并整改。同时在商品诊断统计中展示的6类违规行为(类目错放、属性错选、重复铺货、运费不符、标题类目不符、标题堆砌)纳入商品信息质量违规积分体系,根据违规商品数系统自动进行每日扣分。 违规商品数在[1,50) 之间,不扣分; 违规商品数在[50,500),0.2分/天; 违规商品数在500及以上,0.5分/天; 3、在系统自动扣分基础上,根据卖家搜索作弊行为的严重程度对整体店铺给予搜索排名靠后或屏蔽的处罚; 同时情节特别严重的,平台将依据严重扰乱市场秩序规则保留扣分冻结或直接关闭的处罚 注:对于更换商品的违规行为,平台将增加清除该违规商品所有销量记录的处罚 |
|
|
属性错选
|
||
|
标题堆砌
|
||
|
黑五类商品错放
|
||
|
重复铺货
|
||
|
描述不符
|
||
|
计量单位作弊
|
||
|
商品超低价
|
||
|
商品超高价
|
||
|
运费不符
|
||
|
更换商品
|
||
|
SKU作弊
|
||
|
标题类目不符
|
||
|
信用及销量炒作
|
||
(二)其他商品发布违规
|
违规行为类型
|
处罚方式 | |
|---|---|---|
|
留有联系信息或广告商品
|
1.商品信息退回或删除 2.违规商品信息过多或屡犯者,速卖通平台将视违规行为情节保留扣分及直接账号处罚的权利 |
|
|
违反特定行业商品发布规范
|
1.商品信息退回或删除 2.违规商品信息过多或屡犯者,速卖通平台将视违规行为情节严重程度保留扣分及直接账号处罚的权利 3.对于违反特定行业商品发布规范的违规订单,速卖通将关闭订单,如买家已付款,无论物流状况均全额退款给买家,卖家承担全部责任 |
|
|
其他不当发布行为
|
1.商品信息退回或删除 2.违规商品信息过多或屡犯者,速卖通平台将视违规行为情节严重程度进行搜索排名靠后、保留扣分及直接账号处罚的权利 3.对于不当使用第三方软件发布商品的行为,初犯者下架全部商品;情节严重的保留扣分及直接账号处罚的权利 |
|
|
商家图片盗用
|
扣6分/次,首次不扣分;首次5天内算一次;其后一天内若有多次成立扣一次分。时间以投诉结案时间为准。 | |
|
商家水印图盗用投诉
|
扣6分/次,首次不扣分;首次5天内算一次;其后一天内若有多次成立扣一次分。时间以投诉结案时间为准。 | |
|
发布非约定商品的规则
|
违规商品:退回不可上架 账号:1)首次5天内警告,其后执行 6分/商品的扣分,纳入商品信息质量违规积分体系内,积分累计至12分及12分倍数账号冻结7天。 2)针对情节特别严重的(如店铺非约定商品量或绝对值大,影响面广,存在故意违规重复违规等),依据“严重扰乱市场秩序”规则,直接关闭账号处置。 |
|
7.5.1 速卖通三套积分制违规处罚节点一览表
备注:
1.多种违规处罚同时发生时,处罚周期将累加。
2.速卖通平台将根据卖家违规行为情节严重程度,基于合理判断保留追加处罚的权利,违规严重者速卖通平台保留清退会员的权利。
3.名词解释:
1)限制发布商品,指禁止全球速卖通会员发布新商品的处罚措施;
2)下架商品,指全球速卖通对会员商品进行下架的处罚措施;
3)搜索排名靠后,指店铺的部分或全部商品在搜索排序时出现在原所处位置之后的处罚措施;
4)屏蔽,指卖家的所有商品(包括违规商品和非违规商品),除了在卖家店铺能看到外,在前台搜索页面不会有没有任何展示的处罚措施;
5)冻结账户,指下架店铺内所有出售中的商品,限制发布商品的处罚措施;
6)关闭账户,指删除速卖通会员的账户,下架店铺内所有出售中的商品,禁止发布商品,并禁止创建店铺的处罚措施;
7)清退指关闭账户的同时对卖家其余订单进行审核处理;
7.5.2 用户的违规行为,通过速卖通会员、权利人的投诉或速卖通排查发现。
7.5.3 卖家自行作出的承诺或说明与本规则相悖的,速卖通不予接纳。除证据有误或判断错误的情形外,对违规行为的处罚不中止、不撤销。
7.5.4 若违规卖家被速卖通关闭,根据情节严重程度,平台保留对其订单进行审核处理,全球速卖通将对其正在进行中的订单按以下方式处理:
1.买家已下单但未付款的订单:关闭订单;
2.买家已付款(风控审核中)而卖家未发货的订单:关闭订单,订单款项将全额退款给买家(备注:平台判定发货的标准为卖家是否已在平台填写并提供货运单号);
3.买家已付款(风控审核通过后)而卖家未发货的订单:冻结订单,卖家需提供发货证明、进货证明(及部分产品需提供相关资质证明);如果卖家无法提供相关证明,关闭订单,订单款将全额退款给买家,如果卖家提供相关证明,订单解冻,允许此订单按正常交易流程进行;(备注:平台判定发货的标准为卖家是否已在平台填写并提供货运单号);
4.卖家已发货而未产生纠纷的订单:冻结订单,卖家需提供发货证明、进货证明(及部分产品需提供相关资质证明);如果卖家无法提供相关证明,关闭订单,订单款将全额退款给买家,如果卖家提供相关证明,订单解冻,允许此订单按正常交易流程进行;
5.已产生纠纷的订单:卖家需在全球速卖通平台限定的申诉期内进行举证,速卖通将根据买卖双方提供的举证材料对纠纷进行判定;
6.交易成功但未放款的订单:冻结订单款资金,卖家需提供发货证明、进货证明(及部分产品需提供相关资质证明),如果卖家无法提供相关证明,订单款将全额退款给买家;
7.其他订单情况:如果有其他订单情况,全球速卖通平台可酌情处理,要求卖家提供相关证明材料才进行判定;
8.如果该会员涉嫌在全球速卖通平台同时注册或控制使用其他帐号,以上订单处理方法也适用该等关联账号的订单。
7.5.5 如果该会员涉嫌在全球速卖通平台同时注册或控制使用其他帐号,速卖通可将该等帐号进行冻结并同时清退。
7.5.6 对于开通支付宝国际账户的卖家,若被平台给予关闭账户或清退处理的,卖家的支付宝国际账户将同时被冻结6个月;冻结期间,卖家对于支付宝国际账户不能进行提现等资金操作,支付宝国际账户中的资金也将被冻结。
1.冻结期间,若卖家未产生退款、赔付或其他纠纷的,冻结期满,平台将支付宝国际账户中的资金(如有)返还给卖家,支付宝国际账户同时关闭。
2.冻结期间,若卖家因纠纷、银行拒付或其他原因产生退款或赔付义务的,平台有权对卖家支付宝国际账户中的资金进行相应的退款、赔付操作;冻结期满,平台将支付宝国际账户中的资金余额(如有)返还给卖家,支付宝国际账户同时关闭。
7.5.7 卖家需保证提供的资质证明或申诉材料真实及合法,若出现有明显造假嫌疑的,或者被授权方﹑官方或其他认证权威鉴定为造假的,速卖通有权对该卖家账号作出处罚,甚至关闭账号清退处理。
不正当谋利,是指会员采用不正当手段谋取利益的行为,包括:
(一)向速卖通工作人员及/或其关联人士提供财物、消费、款待或商业机会等;
(二)会员通过其他手段向速卖通工作人员谋取不正当利益的行为。
会员不正当谋利的,无论是否获得利益,会员的店铺及其关联店铺将永久关闭,速卖通将永久不向其提供或接受其提供的任何产品或服务;在会员使用速卖通关联公司的网站(包括但不限于阿里巴巴中国站、国际站、淘宝网、天猫网站等)所提供的服务过程中,存在违反上述网站不正当谋利条款或有其他涉及不诚信行为被上述网站关闭账户的,速卖通有权对该会员拥有或实际控制的在速卖通网站上的账户执行相同操作。
实施不正当谋利行为的运营服务商,速卖通永久不向其提供或接受其提供的任何产品或服务,由该运营服务商代运营的其它店铺亦应在收到速卖通通知之日起三个月内自营或更换运营服务商,逾期,则速卖通将对相关店铺进行监管直至其执行完毕。
实施不正当谋利行为的会员有如实主动申报及/或如实积极举报情形的,速卖通酌情给予从轻或减轻的处理措施。
自对会员进行不正当谋利调查之日起,速卖通将限制该会员店铺及其关联店铺参加速卖通营销活动,直至调查终结。
会员向速卖通工作人员及/或其关联人士明确表达不正当谋利意图或已经开始实施不正当谋利行为,但由于会员意志以外的原因而未得逞的,亦会员的店铺将永久关闭。
有以下情形之一的,视同为不正当谋利行为:
(一)商家为速卖通工作人员的,直接关闭会员的店铺;
(二)商家为速卖通工作人员之关联人士且该速卖通人员未依据《阿里巴巴集团商业行为准则》规定进行如实申报且该速卖通工作人员利用职务便利条件的,直接关闭会员的店铺;
第八章 卖家保护政策
适用范围:
为了给买卖双方提供一个公平、安全的交易环境,确保卖家可以放心地在速卖通平台上进行经营,协助卖家降低不可控因素的影响,平台特此制定了如下政策。
采用线上发货物流方式的订单:
1. 若产生“ DSR物流服务1,2,3分”和由于物流原因引起的”纠纷提起”、“仲裁提起” 、“卖家责任裁决率”, 平台会对该笔订单的这4项指标进行免责;
2. 因物流问题产生的纠纷(如妥投地址错误,但卖家填写地址无误的情况),卖家可发起线上发货投诉,详见
采用无忧物流发货的订单:
1.若产生“ DSR物流服务1,2,3分”和由于物流原因引起的”纠纷提起”、“仲裁提起” 、“卖家责任裁决率”,平台会对该笔订单的这4项指标进行免责;
2.因物流问题产生的纠纷,直接由平台介入核实物流状态并判责;
3.物流导致的纠纷退款,由平台承担(标准物流赔付上限800人民币,优先物流赔付上限1200人民币)。
交易期间突发不可抗力事件(如:2014年5.6月份的巴西大规模罢工事件),平台会根据不可抗力事件的具体情况:
1.对因该事件引起的 “成交不卖”、“仲裁提起”、“仲裁有责”订单是否计入相关指标进行综合判断,具体的判定和范围以平台公告为准。
2.在纠纷处理规则和时效上会做出相应的调整,具体的判定及时间以平台公告为准。

